欢迎访问庄河市人民政府门户网站 ! 大连市政府 | 辽宁省政府 | 中央政府门户网站
热门搜索: 招聘 公积金 环保
X
X

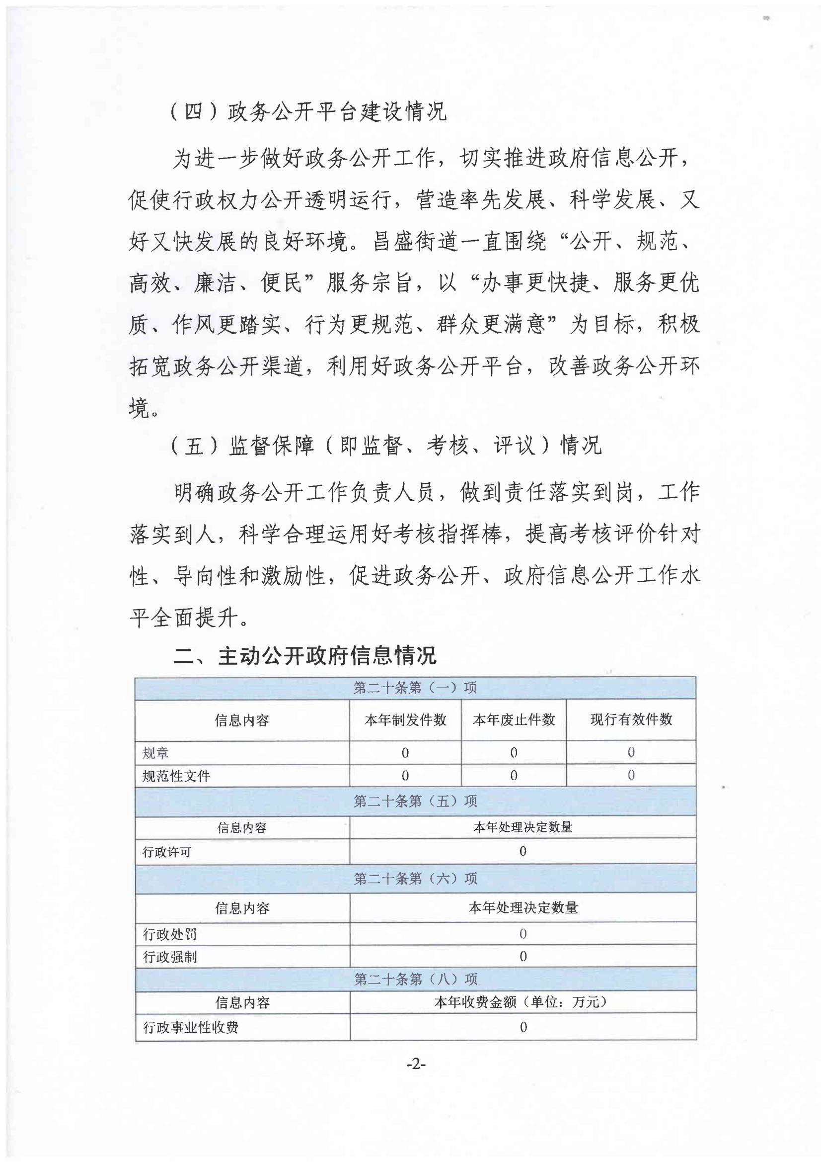
庄河市昌盛街道2023年度政府信息公开工作报告

发布日期:2024-01-23

【字号: | |

庄河市昌盛街道2023年度政府信息公开工作报告PDF_00.png

庄河市昌盛街道2023年度政府信息公开工作报告PDF_01.png

庄河市昌盛街道2023年度政府信息公开工作报告PDF_02.png

庄河市昌盛街道2023年度政府信息公开工作报告PDF_03.png

庄河市昌盛街道2023年度政府信息公开工作报告PDF_04.png


责编:   来源: | 【打印】 | 【关闭窗口】

主办单位:庄河市人民政府 承办单位:庄河市人民政府办公室

地址:辽宁省庄河市世纪广场1号

邮编:116400

   
网站标识码:2102830001 辽ICP备12006405号-1 |  辽公网安备 21028302000111号 |  您是第986491位访客